○愛知県警察職員職務倫理要綱の制定
平成13年6月25日
務警発甲第67号
このたび、愛知県警察職員の職務倫理及び服務に関する規程(平成12年愛知県警察本部訓令第3号)の職務倫理に関し、遵守すべき事項を別記のとおり愛知県警察職員職務倫理要綱として定め、平成13年7月1日から実施し、同要綱第12の規定は、同日以降に受けた贈与等又は支払を受けた報酬について適用することとしたので、その適正な運用を図られたい。
なお、愛知県警察職員の職務倫理及び服務に関する規程の運用(平成12年務警発甲第9号)及び廉潔の保持(平成13年務監発乙第4号)は、廃止する。
別記
愛知県警察職員職務倫理要綱
第1 目的
この要綱は、愛知県警察職員の職務に係る倫理の保持に資する必要な措置を講ずることにより、職務の執行の公正さに対する国民の疑惑又は不信(以下「疑惑等」という。)を招くような行為の防止を図り、もって公務に対する国民の信頼を確保することを目的とする。
第2 適用関係
この要綱は、全ての愛知県警察職員に適用する。ただし、愛知県警察の地方警務官の職務倫理にあっては、国家公務員倫理法(平成11年法律第129号)及び国家公務員倫理規程(平成12年政令第101号。以下「倫理規程」という。)の規定によるもののほか、この要綱第6を適用する。
第3 定義
1 この要綱において、「職員」とは、愛知県警察に属する職員をいう。
2 この要綱において、「事業者等」とは、法人(法人でない社団又は財団で代表者又は管理人の定めがあるものを含む。)その他の団体及び事業を行う個人(当該事業の利益のためにする行為を行う場合における個人に限る。)をいう。
3 この要綱の適用については、事業者等の利益のためにする行為を行う場合における役員、従業員、代理人その他の者は、2の事業者等とみなす。
4 この要綱において、「利害関係者」とは、職員が職務として携わる次に掲げる事務の区分に応じ、それぞれに定める者をいう。ただし、職員の職務との利害関係が潜在的なものにとどまる者又は職員の裁量の余地が少ない職務に関する者としてこの要綱で定める者及び外国政府若しくは国際機関又はこれらに準ずるものに勤務する者(当該外国政府若しくは国際機関又はこれらに準ずるものの利益のためにする行為を行う場合における当該勤務する者に限る。)を除く。
(1) 許認可等(行政手続法(平成5年法律第88号)又は愛知県行政手続条例(平成7年愛知県条例第28号)に定める許認可等をいう。)をする事務 当該許認可等を受けて事業を行っている事業者等(3により事業者等とみなされる者を含む。以下同じ。)、当該許認可等の申請をしている事業者等又は個人(3により事業者等とみなされる者を除く。以下「特定個人」という。)及び当該許認可等の申請をしようとしていることが明らかである事業者等又は特定個人
(2) 補助金等(地方自治法(昭和22年法律第67号)第232条の2の規定により普通地方公共団体が支出する補助金及び愛知県補助金等交付規則(昭和55年愛知県規則第8号)第2条第1項に規定する補助金等をいう。)を交付する事務 当該補助金等(当該補助金等を直接にその財源の全部又は一部とする同法及び同規則の各第2条第4項第1号に掲げる間接補助金等を含む。)の交付を受けて当該交付の対象となる事務又は事業を行っている事業者等又は特定個人、当該補助金等の交付の申請をしている事業者等又は特定個人及び当該補助金等の交付の申請をしようとしていることが明らかである事業者等又は特定個人
(3) 立入検査、監査又は監察(法令(条例及び規則を含む。以下同じ。)の規定に基づき行われるものに限る。以下「検査等」という。)をする事務 当該検査等を受ける事業者等又は特定個人
(4) 不利益処分(行政手続法又は愛知県行政手続条例に定める不利益処分をいう。)をする事務 当該不利益処分をしようとする場合における当該不利益処分の名宛人となるべき事業者等又は特定個人
(5) 行政指導(愛知県行政手続条例に定める行政指導をいう。)をする事務 当該行政指導により現に一定の作為又は不作為を求められている事業者等又は特定個人
(6) 国の支出の原因となる契約に関する事務又は会計法(昭和22年法律第35号)第29条に規定する契約に関する事務及び県の支出の原因となる契約に関する事務又は地方自治法(昭和22年法律第67号)第234条第1項に規定する契約に関する事務 当該契約を締結している事業者等、当該契約の申込みをしている事業者等及び当該契約の申込みをしようとしていることが明らかである事業者等
(7) 犯罪の捜査 当該犯罪の被疑者又はその弁護人若しくは代理人及び被疑者が法人(法律の規定により法人とみなされる人格のない社団等を含む。)である場合における役員、従業員その他の者(当該被疑者の利益のためにする行為を行う場合に限る。)
5 4のただし書により、この要綱で定め、利害関係者から除く者は、次に掲げる事務の区分に応じ、それぞれに定める者とする。
(1) 道路交通法(昭和35年法律第105号)第84条第1項に規定する運転免許を与える事務 運転免許の申請をしようとしていることが明らかである者
(2) 道路交通法第101条第1項に規定する免許証等の更新をする事務 免許証等の更新の申請をしている者及び免許証等の更新の申請をしようとしていることが明らかである者
(3) 公共事業として提供されるサービスの利用契約に関する事務(当該利用契約の締結者を複数の者から選択する場合を除く。) 当該契約の相手方のうち、電気供給事業者、ガス供給事業者(プロパンガス事業者を除く。)、水道事業者及び日本放送協会
6 職員に異動があった場合において、当該異動前の職に係る当該職員の利害関係者であった者が、異動後引き続き当該職に係る他の職員の利害関係者であるときは、当該利害関係者であった者は、当該異動の日から起算して3年間(当該期間内に、当該利害関係者であった者が当該職に係る他の職員の利害関係者でなくなったときは、その日までの間)は、当該異動があった職員の利害関係者であるものとみなす。
7 他の職員の利害関係者が、職員をしてその職に基づく影響力を当該他の職員に行使させることにより自己の利益を図るためその職員と接触していることが明らかな場合においては、当該他の職員の利害関係者は、その職員の利害関係者であるものとみなす。
第4 愛知県警察倫理監督官
1 職員の職務に係る倫理の保持を図るため、愛知県警察倫理監督官(以下「倫理監督官」という。)を置き、警務部長をもって充てる。
2 倫理監督官は、職員の職務に係る倫理の保持に関し、指導、助言その他必要な措置を講ずるものとする。
3 倫理監督官は、この要綱に定める事項の実施に関し、次に掲げる措置を講ずるものとする。
(1) 職員からの相談に応じ、必要な指導及び助言を行うこと。
(2) 職員が特定の者と国民の疑惑等を招くような関係を持つことがないかどうかの確認に努め、その結果に基づき、職員の職務に係る倫理の保持に関し、必要な指導及び助言を行うこと。
(3) 職員の職務に係る倫理の保持のための体制の整備を行うこと。
(4) この要綱に違反する行為があった場合にその旨を警察本部長に報告すること。
(5) 研修その他の施策により、職員の倫理感のかん養及び保持に努めること。
第5 愛知県警察倫理指導官
1 倫理監督官の職務の一部を行わせるため、愛知県警察倫理指導官(以下「倫理指導官」という。)を置き、次の職員をもって充てる。
(1) 財務統括官、参事官(地方警務官を除く。)、首席聴聞官、課長等(愛知県警察の組織に関する規則(平成9年愛知県公安委員会規則第1号)第65条第1項に規定する課長、室長、隊長、所長及び場長をいう。以下同じ。)、公安委員会執務官、監査官、聴聞官、通信指令官、交通事故対策官及び放置駐車対策センター所長の倫理指導官は、部長又は名古屋市警察部長。ただし、地方警務官以外の警察署長並びに警務部の参事官、企画官、監察官、訟務官及び課長等には倫理指導官を置かず、倫理監督官が直接その職務を行う。
(2) その他の職員の倫理指導官は、課長等、警察署長及び警察学校長
2 倫理指導官は、倫理監督官を補佐するため、次の職務を行うものとする。
(1) この要綱に違反する行為があった場合にその旨を速やかに倫理監督官へ報告すること。
(2) 第11に定める飲食の費用が1万円を超える場合の届出の受理を行うこと。
(3) 第12に定める講演等の承認を行うこと。
(4) 職員の職務に係る倫理の保持に関し、職員からの相談の受理並びに必要な指導及び助言を行うこと。
(5) 職員と特定の者との関係についての確認並びにその結果に基づく必要な指導及び助言を行うこと。
(6) 研修その他の施策により、職員の倫理感のかん養及び保持に努めること。
第6 職務に係る倫理原則等
1 職員は、国民全体の奉仕者であり、国民の一部に対してのみの奉仕者ではないことを自覚し、職務上知り得た情報について国民の一部に対してのみ有利な取扱いをする等国民に対し不当な差別的な取扱いをしてはならず、常に公正な職務の執行に当たらなければならない。
2 職員は、常に公私の別を明らかにし、いやしくもその職務又は地位を自ら又は自らの属する組織のための私的利益のために用いてはならない。
3 職員は、法令により与えられた権限の行使に当たっては、当該権限の行使の対象となる者からの金銭、物品、その他の財産上の利益の供与又は供応接待(以下「贈与等」という。)を受けること等の国民の疑惑等を招くような行為をしてはならない。
4 職員は、1から3までに定める倫理原則とともに、次に掲げる事項をその職務に係る倫理の保持を図るために遵守すべき規準として、行動しなければならない。
(1) 職員は、職務の遂行に当たっては、公共の利益の増進を目指し、全力を挙げてこれに取り組まなければならないこと。
(2) 職員は、勤務時間外においても、自らの行動が公務の信用に影響を与えることを常に認識して行動しなければならないこと。
(3) 職員は、職務に支障を及ぼすおそれがあると認められる者と職務の公正さが疑われるような方法で交際してはならないこと。
第7 禁止行為
1 職員は、次に掲げる行為を行ってはならない。
(1) 利害関係者から金銭、物品又は不動産の贈与(香典、供花、せん別、祝儀その他これらに類するものとしてされるものを含む。)を受け取ること。
(2) 利害関係者から金銭の貸付け(業として行われる金銭の貸付けにあっては、無利子のもの又は利子の利率が著しく低いものに限る。)を受けること。
(3) 利害関係者から又は利害関係者の負担により、無償で物品又は不動産の貸付けを受けること。
(4) 利害関係者から又は利害関係者の負担により、無償で役務の提供を受けること。
(5) 利害関係者から未公開株式(金融商品取引法(昭和23年法律第25号)第2条第16項に規定する金融商品取引所に上場されておらず、かつ、同法第67条の11第1項の店頭売買有価証券登録原簿に登録されていない株式をいう。)を譲り受けること。
(6) 利害関係者から供応接待を受けること。
(7) 利害関係者と共に遊技又はゴルフをすること。
(8) 利害関係者と共に旅行(公務のための旅行を除く。)をすること。
(9) 利害関係者をして、第三者に対し前各号に掲げる行為をさせること。
2 前項にかかわらず、職員は、次に掲げる行為を行うことができる。
(1) 利害関係者から宣伝用物品又は記念品であって広く一般に配布するためのものの贈与を受けること。
(2) 多数の者が出席する立食パーティー(飲食物が提供される会合であって立食形式で行われるものをいう。以下同じ。)において、利害関係者から記念品の贈与を受けること。
(3) 職務として利害関係者を訪問した際に、当該利害関係者から提供される物品を使用すること。
(4) 職務として利害関係者を訪問した際に、当該利害関係者から提供される自動車(当該利害関係者がその業務等において日常的に利用しているものに限る。)を利用すること。ただし、当該利害関係者の事務所等の周囲の交通事情から当該自動車の利用が相当と認められる場合に限る。
(5) 職務として出席した会議その他の会合において、利害関係者から茶菓の提供を受けること。
(6) 多数の者が出席する立食パーティーにおいて、利害関係者から飲食物の提供を受けること。
(7) 職務として出席した会議において、利害関係者から簡素な飲食物の提供を受けること。
3 1の適用については、職員(1の(9)に掲げる行為にあっては、同(9)の第三者。以下この項において同じ。)が、利害関係者から、物品若しくは不動産を購入した場合、物品若しくは不動産の貸付けを受けた場合又は役務の提供を受けた場合において、それらの対価がそれらの行為が行われた時における時価よりも著しく低いときは、当該職員は、当該利害関係者から、当該対価と当該時価との差額に相当する額の金銭の贈与を受けたものとみなす。
第8 禁止行為の例外
1 職員は、私的な関係(職員としての身分にかかわらない関係をいう。以下同じ。)がある者であって、利害関係者に該当するものとの間においては、職務上の利害関係の状況、私的な関係の経緯及び現在の状況並びにその行おうとする行為の態様等に鑑み、公正な職務の執行に対する国民の疑惑等を招くおそれがないと認められる場合に限り、第7の1の定めにかかわらず、同1((9)を除く。)に掲げる行為を行うことができる。
2 職員は、前項の公正な職務の執行に対する国民の疑惑等を招くおそれがないかどうかを判断することができない場合においては、倫理監督官又は倫理指導官(以下「倫理監督官等」という。)に相談し、その指示に従うものとする。
3 職員が、任命権者の要請に応じ特別職地方公務員等(地方公務員法(昭和29年法律第261号)第29条第2項に規定する特別職地方公務員等をいう。以下同じ。)となるため退職し、引き続き特別職地方公務員等として在職した後、引き続いて当該退職を前提として職員として採用された場合(一の特別職地方公務員等として在職した後、引き続き一以上の特別職地方公務員等として在職し、引き続いて当該退職を前提として職員として採用された場合を含む。)における1の適用については、同1中「職員としての身分」とあるのは、「職員又は特別職地方公務員等(地方公務員法第29条第2項に規定する特別職地方公務員等をいう。)としての身分」とする。
第9 利害関係者以外の者等との間における禁止行為
1 職員は、利害関係者に該当しない事業者等であっても、その者から供応接待を繰り返し受ける等通常一般の社交の程度を超えて供応接待又は財産上の利益の供与を受けてはならない。
2 職員は、自己が行った物品若しくは不動産の購入若しくは借受け又は役務の受領の対価を、その者が利害関係者であるかどうかにかかわらず、それらの行為が行われた場に居合わせなかった事業者等にその者の負担として支払わせてはならない。
第10 職員の職務に係る倫理の保持を阻害する行為等の禁止
1 職員は、他の職員の第7又は第9に違反する行為によって当該他の職員(第7の1の(9)に違反する行為にあっては、同(9)の第三者)が得た財産上の利益であることを知りながら、当該利益の全部若しくは一部を受け取り、又は享受してはならない。
2 職員は、倫理監督官等又は上司に対して、自己又は他の職員がこの要綱に違反する行為を行い、又は行った疑いがあると思料するに足りる事実について、虚偽の申述を行い、又はこれを隠蔽してはならない。
3 管理職員(職員の給与に関する条例(昭和42年愛知県条例第3号)第19条第1項に規定する管理職手当を支給されることとされる職員をいう。以下同じ。)は、その管理し、又は監督する職員がこの要綱に違反する行為を行い、又は行った疑いがあると思料するに足りる事実があるときは、これを黙認してはならない。
第11 利害関係者と共に飲食をする場合の届出
職員は、自己の飲食に要する費用について利害関係者の負担によらないで利害関係者と共に飲食をする場合において、自己の飲食に要する費用が1万円を超えるときは、次に掲げる場合を除き、あらかじめ、様式第1の届出書により、倫理監督官等に届け出なければならない。ただし、やむを得ない事情によりあらかじめ届け出ることができなかったときは、事後において速やかに届け出なければならない。
(1) 多数の者が出席する立食パーティーにおいて、利害関係者と共に飲食をするとき。
(2) 私的な関係がある利害関係者と共に飲食をする場合であって、自己の飲食に要する費用について自己又は自己と私的な関係がある者であって利害関係者に該当しないものが負担するとき。
第12 講演等に関する規制
職員は、利害関係者からの依頼に応じて報酬を受けて、講演、討論、講習若しくは研修における指導若しくは知識の教授、著述、監修、編さん又はテレビジョン放送等の放送番組への出演(地方公務員法第38条第1項の許可を得てするものを除く。以下「講演等」という。)をしようとする場合は、様式第2の承認申請書により、あらかじめ倫理監督官等の承認を得なければならない。
第13 倫理監督官等への相談
職員は、自らが行う行為の相手方が利害関係者に該当するかどうかを判断することができない場合又は利害関係者との間で行う行為が第7の1若しくは2に掲げる行為に該当するかどうかを判断することができない場合には、倫理監督官等に相談するものとする。
第14 贈与等の報告
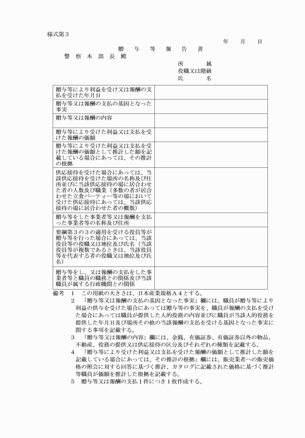
管理職員は、事業者等から、贈与等を受けたとき又は事業者等と当該管理職員の職務との関係に基づいて提供する人的役務に対する報酬(利害関係者に該当する事業者等から支払を受けた講演等の報酬及び利害関係者に該当しない事業者等から支払を受けた講演等の報酬のうち、職員の現在又は過去の職務に関係する事項に関する講演等の報酬をいう。以下同じ。)の支払を受けたとき(当該贈与等を受けたとき又は当該報酬の支払を受けたときにおいて管理職員であった場合に限り、かつ、当該贈与等により受けた利益又は当該支払を受けた報酬の価額が一件につき5千円を超える場合に限る。)は、1月から3月まで、4月から6月まで、7月から9月まで及び10月から12月までの各区分による期間(以下「四半期」という。)ごとに、様式第3の贈与等報告書を当該四半期の翌四半期の初日から7日以内に、警察本部長(警務部警務課長経由)に提出しなければならない。
第15 雑則
この要綱に定めのあるもののほか、職員の職務に係る倫理の保持に関し必要な事項は、別に定める。
〔平14務警発甲116号平15務警発甲48号平23務警発甲58号平24務警発甲52号平25務警発甲76号平26務警発甲65号平27務警発甲90号平29務警発甲132号令4務警発甲58号・本別記一部改正〕
〔平29務警発甲132号・本様式全部改正、令元務警発甲93号令2務警発甲176号・本様式一部改正〕

〔平29務警発甲132号・本様式追加、令元務警発甲93号令2務警発甲176号・本様式一部改正〕

〔平29務警発甲132号・旧様式2を全部改正し繰下、令元務警発甲93号令2務警発甲176号・本様式一部改正〕
